在抖音小店经营生活旅行服务类商品的商家,除了需要遵守平台的固有规则外,还需要符合特殊要求。现在将给各位商家详细讲解下生活旅行服务类商品的资质要求及发布规范,抖音小店生活旅行服务类商品发布规范。
一、生活旅行服务类入驻介绍
1、适用范围:

2、入驻形式:定向招商;
3、入驻流程:
若有意愿开通店铺经营上述商品,可填写问卷https://wj.toutiao.com/q/31965/181qsw3N/63c4/#/
平台将会综合评估是否满足入驻要求,经评估符合要求的,平台将安排专人通过预留的联系方式与商家沟通,并逐一核查入驻所需材料。
4、行业资质&商品资质:

二、生活旅行服务类商品发布要求
1、商品标题:

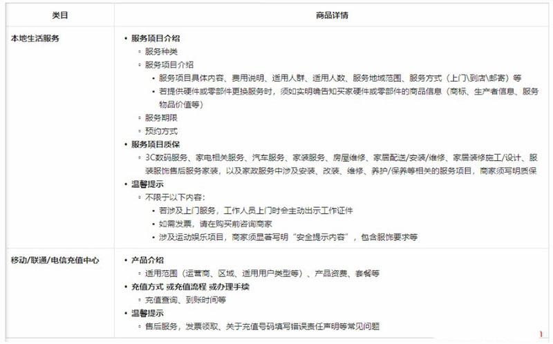
2、商品详情:

3、违规处理:
(1)商品违规的处理:
商品的质检报告要真实有效,不得伪造,如果发现有虚假报告情况,按照《商家违规行为管理规则》中提供虚假资质进行处理。包括但不限于:信用分扣除12分,扣除全部保证金,店铺予以清退,永不合作。
(2)内容推广违规的处理
a、【本地生活服务】类目暂时禁止投放广告。
b、若通过短视频或直播的方式推广上述商品且不符合推广规范的,平台可依照《商家违规行为管理规则》对违规推广的商品进行封禁处理,如商家存在过错的,也同步将对商家进行处理。
c、因商家提交虚假资质违反国家法律、法规、国家政策或侵犯他人合法权益(包括但不限于知识产权),商家应当独立承担全部法律责任,由此导致平台及其关联公司利益受损的情况,商家应当全额赔偿。
本规范于2020年12月25日首次生效。经营生活旅行服务类商品的商家可要注意了!

推荐阅读: