相信各位快手小店推广者都已经知晓了,“信用分”升级为“违规分”的事情。修订后,大多数快手商品推广者都觉得处罚更为严格了,而且处罚更重了。如果你不小心触碰违规,那你也要清楚将面临什么处罚,一起来看看达到各个违规节点扣分处罚措施。快手小店违规分各个节点处罚,你都清楚吗?
一、快手商品推广者违规节点处罚
不同的扣分所属违规类型不同,面临的违约金金额不同,及暂停购物车使用、限制提报影响活动天数不同,具体往下看:

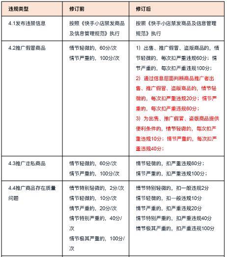
二、快手商品推广者违规情形处罚




三、快手小店违规处罚FAQ
1、违规行为扣分清零的同时,正在执行的处理撤销吗?
违规行为扣分清零时,正在执行的节点处理不会随着累计扣分的清零而撤销。
2、如12月31日10点因违规扣分导致信用分低于80分,商品推广者来不及提交申诉了,违规扣分会计入次年吗?
清零前执行的违规处罚,若逾期未申诉或申诉不通过,其违规扣分计入清零前的年度,新一年度的信用分恢复至100分,但违规扣分导致的节点处罚依旧会生效,如暂停使用购物车功能等。

推荐阅读: