抖音小店开启鉴定验真的达人看过来,本篇文章讲解了抖音小店鉴定验真(达人版)规则解读,具体往下看:
Q1:“鉴定验真”是什么?
1.鉴定验真
鉴定验真是平台针对特定类目为消费者推出的多维度保障心智。带有鉴定验真标识的商品将由权威检测机构统一鉴定,鉴定合格后出具鉴定证书,随商品统一包装发给用户,最大程度保障用户高效地购买到称心如意的商品。
打标“鉴定验真的”标识的珠宝商品需提供假一赔十的服务,二手等其他行业商品需提供正品保障(假一赔三)服务。
2.假一赔十
商家承诺当消费者购买其店铺内含有“假一赔十”标识的商品后,在收到货后若确认该商品为假货(实际材质和商详页信息不符),商家需退回该商品价款并赔付十倍价款金额(“价款”指订单商品实际支付金额,即扣除运费、优惠券、折扣等价格后,消费者实际支付的商品价款)。商家未按承诺赔偿的,平台将从商家保证金或商家其他款项扣划对消费者进行赔付。
3.正品保障
“正品保障”服务,是消费者在小店购买带有“正品保障”服务标识的商品后,商家承诺售卖的商品均为正品。若经过合法认定消费者已购得的商品为“假货”,消费者有权在交易成功后90天内发起售后申请,若消费能够提供有效凭证,商家需履行“退一赔三”及赔偿消费者支付的”运费“、“鉴定费”的售后保障服务。
Q2:“鉴定验真”的赔付场景是什么?
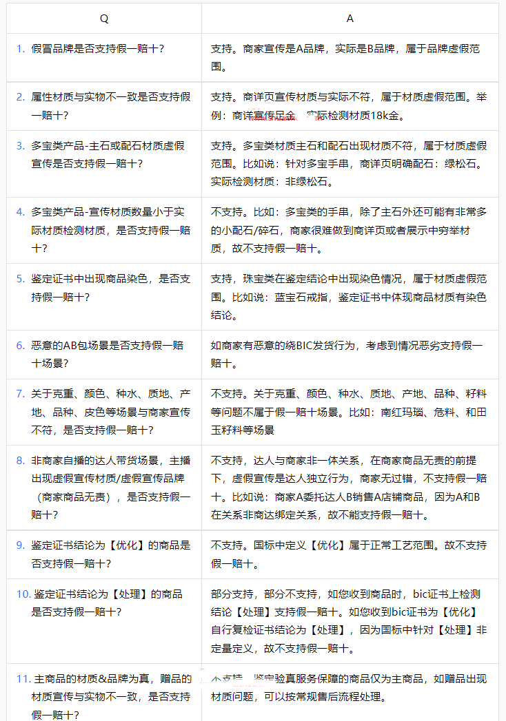
场景:珠宝类目下针对品牌造假、材质造假均可支持十倍赔偿。暂不包含克重、产地、品种、皮色等问题,赔付场景常见Q&A如下

Q3:“鉴定验真”服务的开通标准是什么?
3.1 服务的开通标准是什么?
珠宝玉石行业:仅适用符合平台各项指标要求的商家,通过定向邀约的方式加入开通服务,,暂不接受商家自主申请加入。
二手等其他行业:店铺内全部商品售出后均进入BIC质检仓质检的商家商品,自动打标“鉴定验真”。
3.2 店铺违规的考核标准是什么?
出售假冒品牌商品:店铺无出售假冒品牌商品违规记录
出售材质不合规商品:店铺内无出售材质不合规商品违规记录
发布混淆信息:店铺内无发布混淆信息违规记录
除上述标准外,在商家经营期间,平台会还将从店铺的成交数据、违规记录、店铺间的关联关系、以及消费者反馈等多维度综合评估店铺的违规风险,且平台有权根据商家违规的严重程度关闭鉴定验真服务。
Q4:达人可以开通“鉴定验真”服务吗?
不能,鉴定验真是针对商家商品的服务,仅限商家可以开通,,但是达人选品过程中可以选择带有鉴定验真服务标识的商品,进行售卖,此外,还将支持达人开启鉴定验真直播专场。
Q5:达人如何快速找到“鉴定验真”商品?
在达人百应后台和移动端的选品广场首页、搜索、链接添加、活动页等场景,鉴定验真商品会透出标识。
Q6:鉴定验真直播间专场开启的条件是什么?
达人在开启直播前,开启鉴定验真直播专场后,该直播间所有商品均需为带有“鉴定验真”标识的商品,非鉴定验真商品无法添加至该直播间内。
Q7:鉴定验真直播间专场“鉴定验真”服务标识的透标路径是什么?
如果该直播场次为鉴定验真专场,则直播间内所有商品均为鉴定验真商品,具体透标路径如下:
直播间直播页面-直播间购物车列表顶部透标“鉴定验真”-商品详情页-商品提单页-订单详情页
Q8:达人如何开设鉴定验真直播间专场?
电脑PC端:进入巨量百应后台-直播管理-直播中控台,点击“本场直播开启鉴定验真服务”。

移动端:在开播前或开播后未添加商品时,可在移动端直播商品页开启“鉴定验真”服务。
重点提示:开启后该直播间所有商品均需为带有“鉴定验真”标识的商品,非鉴定验真商品无法添加至鉴定验真专场直播间。在您成功开启鉴定验真专场直播间后,该直播间直播页面,商品详情页,直播间购物车列表等渠道将透出“鉴定验真”标识。
Q9:鉴定验真直播间专场开启后,想退出如何关闭?
方式一:需要先停止本场直播,重新开启非鉴定验真专场直播间
方式二:清空商品列表后关闭鉴定验真服务专场的开关,再重新添加商品即可
A:您好,关于您咨询的问题,我们核实到是因为您点击开通鉴定验真直播专场,如您店铺无鉴定验真商品,导致无法上架商品。您可以在百应或者移动端操作关闭【鉴定验真专场】。
详细操作如下:

Q10:如果直播间只有部分商品是“鉴定验真”商品,鉴定验真商品的透标逻辑是什么?
如直播间内部分商品是鉴定验真商品,部分商品是非鉴定验真商品,属于鉴定验真商品的,直播间无标识,只在商品详情页,订单提单页,订单详情页进行透标,直播间购物车列表页也不展示鉴定验真标识,所有商品只展示商品具体已开通的特色服务产品的标识。
Q11:开通“鉴定验真”专场对达人的“好处”是什么?
多渠道透标:开通服务后,将在达人直播间首页、直播间购物车列表、商品详情页、订单详情页等多渠道展示“鉴定验真”标签,有利于增强消费者购买信心,推动订单达成;
更高的订单转化率:在直播间首页打标“鉴定验真”,制造区别于普通达人的带货亮点,吸引更多自然流量,有效提升用户转化率;
更高的带货口碑分:出现售后问题时有效保障用户权益,从而降低纠纷率或投诉率,提升消费者信任感及忠诚度,获得更高的带货口碑分;
大促专属激励:可参与818大促、双11大促等“鉴定验真”专场活动,依据GMV销售额获得千川券专属激励;
达人千川券激励:享受千川券激励,获得更大范围推荐和更多曝光,助力人气提升;
具体激励政策以平台向达人发布的公告或通知内容为准。
以上就是关于抖音小店鉴定验真(达人版)规则解读的介绍,抖音达人要了解清楚以上抖音规则详情。

相关专题:
推荐阅读: