小红书商家该如何进行发货报备?让我们通过下文进行操作吧!

1、重点报备规则(必读)
报备提交时间:不得晚于应发货时间,否则将无法提交报备申请;如果您的应发货时间为2月22日17:00,则您必须在此之前完成报备>>>>>>! ! !这一点很重要哦
2022年3月30日更新:自2022年3月30日通知直至另行通知,疫情期间,包裹超期后的48小时内,商家仍可报备;
同一包裹最多可以报备两次,即,可以延长两次发货时间;
2022年3月30日更新:自2022年3月30日通知直至另行通知,疫情期间,报备次数延长至4次;
报备审批通过后,平台将按照报备成功后的恢复发货时间考核发货准点率;>>>>>>>>所以不是报备完了就一劳永逸了,发货晚了,照样认定为超期;
最晚恢复发货时间:系统将按照商家选择日期当天的23:59:59作为最晚发货时间;
仅接受线上报备,不接受其它形式报备;
对于报备成功的包裹,商家应妥善处理消费者咨询避免升级,平台有权视严重程度采取措施;
2、报备需要提供的资料
报备声明:下载模板后以图片格式上传:
https://dc.xhscdn.com/0c75e0601fe119ec8d4f621eb3d3e5e42e2c25fc.docx
报备凭证:以图片形式上传 报备凭证视不同报备原因而不同(详见下页),但均应包含如下主要信息:
正确的公司信息;
公章;
明示影响周期;
店铺页或商详页对发货时间调整的告知;
包裹ID:从超期发货页面导出。
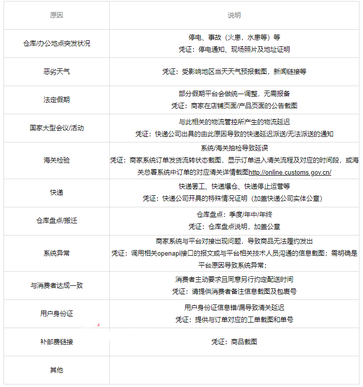
3、平台接受报备原因及对应凭证
提前说明,以下两项不属于不可抗力
直播导致销量剧增,来不及发货>>>不接受报备
库存不足>>>不接受报备
凭证需包含:正确的公司信息、公章、明示影响周期、店铺页或商详页对发货时间调整的告知。

以下情况不接受报备或申诉:
缺货、超卖:即使商家已经外呼消费者→商家应该遵守承诺,要么备足库存再卖,要么设置延迟发货或预售;
未及时上传单号,即使已经发货了:必须第一时间上传单号,否则消费者无法看到物流轨迹;
单号上传错误或者快递选错,实际已经发了:选错了,消费者则无法看到物流轨迹;
ERP系统问题导致订单同步问题:仅接受平台原因导致的同步问题,如果是ERP供应商的问题→商家应该与ERP供应商积极解决;
无实际意义的申诉理由: 包括但不限于“这次不知道,下次不会了”、提供无关的照片、申诉本身不提供任何理由和资质等;
频繁搬仓;
正常仓库搬迁和盘点接受事前报备,但是不接受超期后,再申诉;
报备时长太久;
4、如何操作报备?
1)进入Ark发货管理→异常订单管理→订单超期报备

2)进入Ark发货管理→异常订单管理→订单超期报备
批量导入刚才导出且筛选后需要报备的包裹;
根据实际情况选择最晚发货时间,通过后,平台将按此考核是否超期。

3)如何查看报备结果?
“超期报备数据查询”:查看报备结果和记录


相关专题:
推荐阅读: