目前抖音电商平台支持跨境商家入驻小店,开展“全球购”业务。通过短视频及直播形式分享跨境商品,为了规范抖音跨境商家,保证消费者的购物体验,入驻抖音“全球购”的商家需要满足以下资质要求,若有违规行为将会被平台清退。具体规则如下:
一、抖音全球购入驻标准
1、基本要求:
(1)需拥有海外或中国香港、中国澳门、中国台湾地区注册公司实体,具备海外零售或贸易资质;
(2)需拥有中国大陆境内的连带责任承担的主体,即境内代理人;
(3)需拥有海外或中国港澳台地区对公银行账户;
2、优先招募:
(1)优先招募海外及中国港澳台地区知名实体卖场或B2C网站,品牌商、品牌代理商、知名零售商以及未进入中国市场的知名品牌。
(2)优先招募拥有跨境电商运营经验的电商团队。
3、招商类目:


二、抖音全球购入驻方式及流程
1、入驻方式:定向招商;
2、入驻流程:若有意愿开通店铺经营商品,商家可填写问卷https://wj.toutiao.com/q/48388/b93b20dH/cd01/#/。
平台将会根据品牌知名度等维度综合评估是否满足入驻要求,经评估符合要求的,平台将以邮件的形式发送定向入驻链接。
三、抖音全球购店铺类型及资质要求
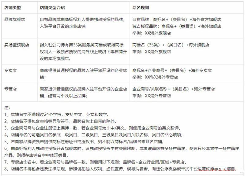
1、店铺类型:

2、主体资质:

3、行业资质:

4、商品资质:
根据跨境进口商品税号归类结果,以及中华人民共和国海关总署对于跨境进口商品清关监管要求,商家在进行商品发布时,需补充提交商品清关资质材料,包括但不限于:原产地证、非《进出口野生动植物种商品目录》物种证明、动植物检验检疫证、毒理报告等,以便确保发布的商品符合海关跨境监管规则。
四、抖音全球购退店规则
1、违规处理:
经营【全球购】商家的一切经营行为,如商品发布、资质管理、售后处理等,均应遵守平台的相关管理规则,商家若违反平台相关规则,平台将依照《【全球购】电子商务开放平台店铺服务协议》、《【全球购】违规管理规则》及其他相关协议或规则对其进行处理。
2、主动退出:
店铺需同时满足以下条件后,方可申请退店:
(1)店铺内所有商品已下架,确保不再发生新的交易;
(2)在店铺首页显著位置持续公示已满30天;
(3)所有商品订单为交易完成或者交易关闭状态,且最后一笔订单完成已满90天;
(4)无佣金欠款;
(5)周期打款已结清;
(6)无保证金欠款。
2、平台清退
商家如因违反国家法律或平台规定被平台清退,平台将向商家发出停业通知。自停业通知送达之日起,平台有权将店铺停业。
3、退店后事项
(1)店铺经平台审核通过店铺退店申请后,或平台发出停业通知后,平台有权下架该店铺全部商品、关闭店铺账户登录权限和各项使用功能,店铺将无法再通过店铺账户进行任何形式的操作或查看任何店铺信息。
(2)店铺主动退出或者平台清退,并不影响商家就其店铺经营期间的经营行为及发生的交易应履行的义务和应承担的责任。
(3)商家应当删除消费者的相关信息。
入驻抖音全球购的商家需保证商品原产于或销售于海外或中国港澳台地区,保证100%原装正品,只可售卖直邮、保税区发货的商品。否则将会被平台清退。

推荐阅读: