想要在抖音开店是需要提供资质证明材料的,不同的小店类型有不同的资质标准,所需要提供的证件也不同。现在抖音为了规范商家入驻平台,修订了原有的《招商入驻标准及资质规则》,抖音小店入驻资质标准修订,新增入驻限制,来看看都新增和调整了哪些内容吧。
【规则核心变化】:
一、新增规则:
1、入驻限制
2、品牌资质要求:所有品牌资质需加盖开店主体公章,若开店主体公司无公章,需其法人签字确认;
二、调整规则:
1、境外法人可提供护照或中华人民共和国外国人永久居留身份证,如提供护照,需同时提交护照名称页翻译件,加盖翻译机构公章;
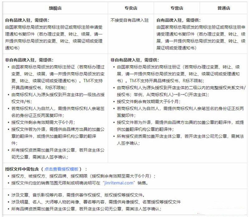
2、品牌资质、行业资质、商品资质按照新类目做了相应的更新;
【规则具体变化】:
一、入驻资质标准
1、主体资质:

2、品牌资质:

二、入驻限制:
1、平台目前已经不接受个人商家入驻(已入驻个人商家暂不受影响)。
2、平台暂不接受未取得商标注册证或商标受理通知书的品牌的入驻申请;
3、品牌限制:
(1) 与平台已有的品牌相似或已有的频道、业务、类目等相同或相似名称的品牌;
(2)包含行业名称、通用名称、知名人士或地名的品牌;
(3)与知名品牌相同或近似的品牌;
4、类目经营限制:
(1)所售商品类目未在《个体工商户/企业店铺招商类目及资质要求》;
5、同一主体开多家店铺限制:
同一主体同一品牌在同一二级类目下只能经营一家旗舰店/专卖店/专营店,且同一主体最多只能经营3家专卖店/专营店,旗舰店数量不限制;
6、同一主体重新入驻平台限制:
(1)严重违规、资质造假等被平台清退的,永久限制入驻;
(2)商家主动退出经营的,6个月内限制入驻。

推荐阅读: