2022年淘宝极有家入驻有一定的优势以及要求,想入驻的商家可以来看看以下淘宝极有家商家入驻指南:
一、极有家入驻优势
1.入驻不收费!免费!说要收费的都是骗子!
2.属于行业商家中的“优等生”,2022年行业重点运营极有家,极有家商家在营销活动和首猜透出获取更多资源权益。
3.入驻极有家后,店铺首页、店铺信息栏、宝贝首页、宝贝搜索页面均透出极有家标:
4.行业营销工具和解决方案优先使用。
5.极有家官方PR资源、极有家推荐单品榜/店铺榜站内外公域传播。
二、入驻要求变化(门槛降低)
不强绑定极保障(以前每单0.5%-1.5%的扣费取消了!!!)
不强制绑定淘客(不开淘客没关系!!)
不强绑定15天退换和送货入户服务(商品服务扫描取消!!)
三、极有家入驻基础门槛
1.店铺近365天成交≥100万
2.行业营销活动参与度100%
3.店铺装修(PC+无线)符合极有家装修标准
注意:商家提交入驻申请后,一审由外包团队审核店铺PC端和无线端装修,不符合要求的店铺一律无法通过一审,因此请商家朋友们务必仔细阅读店铺装修要求及指南,避免多次申请不通过。
最新!淘宝极有家店铺装修要求!
4.物流服务DSR、宝贝描述相符DSR、服务态度DSR≥4.6;
5.店铺层级:L5、L6、L7、L8(生意参谋首页右上角第一屏)
6.店铺全部商品必须为极有家覆盖类目(不包含五金工具、商用家具等类目)
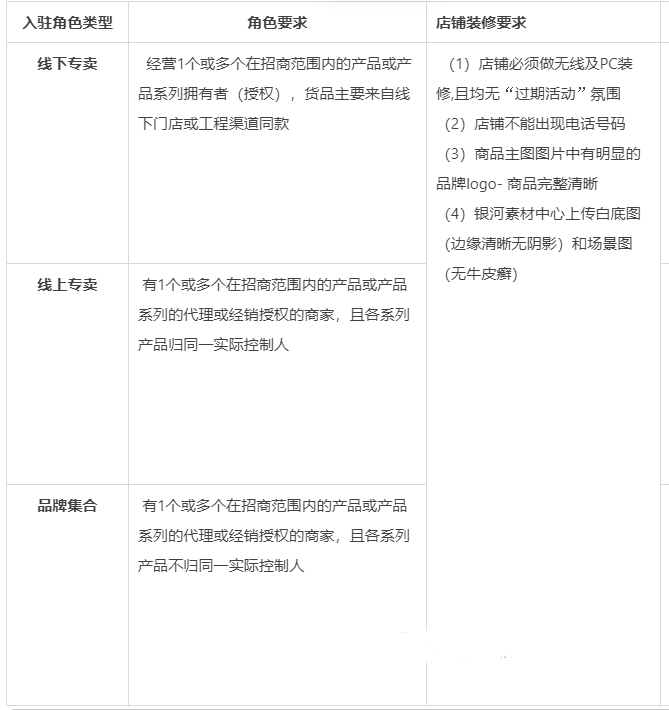
四、极有家角色分类
注意:
一个店铺只能选择1个角色申请入驻,
一个店铺只能选择1个角色申请入驻,
一个店铺只能选择1个角色申请入驻,
请按以下角色要求说明选择适合自己店铺的角色:
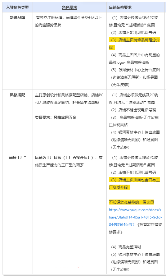
A、品牌渠道型
仅审核三星、博世、小米、立邦、三棵树、兔宝宝等消费者知名品牌,品牌需要在极有家品牌库中才能申请。

B、特色型:

C、基础建材专业市场
2022年基础建材行业强运营角色,将优先获得集采类商家权益、3月采购节活动权益、营销工具解决方案等。

五、审核流程
入驻申请提交后,一审由外包审核装修风格、商品主图、银河素材中心等,二审由行业小二知幸审核。
每周审核一次。
六、清退规则
最近365天店铺主营类目总支付宝成交金额不足100万;
DSR不满足大于等于4.6;
在搜索全店屏蔽处罚期;
近30天纠纷退款笔数大于3笔;
未积极配合行业参与营销活动和行业运营创新活动,经沟通后无果。
以上就是2022年淘宝极有家商家入驻指南,2022年行业重点运营极有家,商家抓紧时间入驻吧。

相关专题: 极有家
推荐阅读: