为了提升天猫品类发展能力,适应市场需求,更好地为商家和消费者服务,天猫将针对医药保健、服务大类、虚拟等类目的规则进行调整,具体详见下方。本次调整于2022年6月2日公示通知,将于2022年6月9日正式生效。
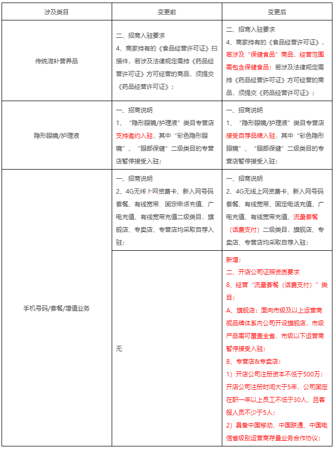
一、入驻资质要求变化

二、《天猫2022年度各类目年费软件服务费一览表》

三、《天猫店铺命名规范》
店铺命名的可选类目变更:

四、《天猫试运营入驻类目开放明细表》
试运营入驻可申请一级类目及相应店铺类型的明细表:

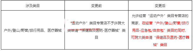
五、《天猫允许跨类目经营的商品列表》

六、《天猫在营店铺申请新增类目细则》

七、《天猫在营店铺申请新增品牌细则》

以上为本次天猫关于医药保健、服务大类、虚拟等招商规则调整的全部内容,希望对各位商家能有所帮助!

相关专题:
推荐阅读: